扫二维码与项目经理沟通
我们在微信上24小时期待你的声音
解答本文疑问/技术咨询/运营咨询/技术建议/互联网交流
如果只有全景图,可以利用Blender软件,生成三维空间模型,然后导出obj模型文件。
参考:https://www.bilibili.com/video/BV1tP411U7LC/?spm_id_from=333.337.search-card.all.click&vd_source=9e5beecebb2509075a2c0bef8b2af588 制作本教程
使用 Blender v3.4.1软件、panoblenderaddon 2.0 中文版插件安装包
1.Blender软件运行以后,如果默认是中文版本需要修改语言为英文(注:因为插件在Blender软件为英文语言状态下,才能安装成功)。


2.安装成功需要勾选,确认运行。

3.按N键调出插件,可以修改语言环境。

1.框选删除默认的物体。

2.添加平面

3.按”N“键调出插件,添加全景相机,注意修改名称为01,后面全景相机为02,03...

4.按快捷键”Z“显示”材质预览“。

5.按快捷键”~“切换为摄像机视图。

6.显示背景。

7.在软件左下角拉出第二个显示界面。可以不显示”背景“,并显示为顶视图。

8.选中全景图,"Tab"可以切换为编辑模式,从而挤出模型。

9.如初始全景图并为水平,可以在物体模式下,调整Z坐标旋转全景图。

10.环切后,按"E"键,自由挤出,右键取消,便可固定方向挤出。



11.通过变化游标位置增加第二张全景图。

12.可以通过p2vr来确定大概全景拍摄位置。

13.物体模式下增加第二个全景图,并改名称02

14.物体模式下移动全景图来对准。

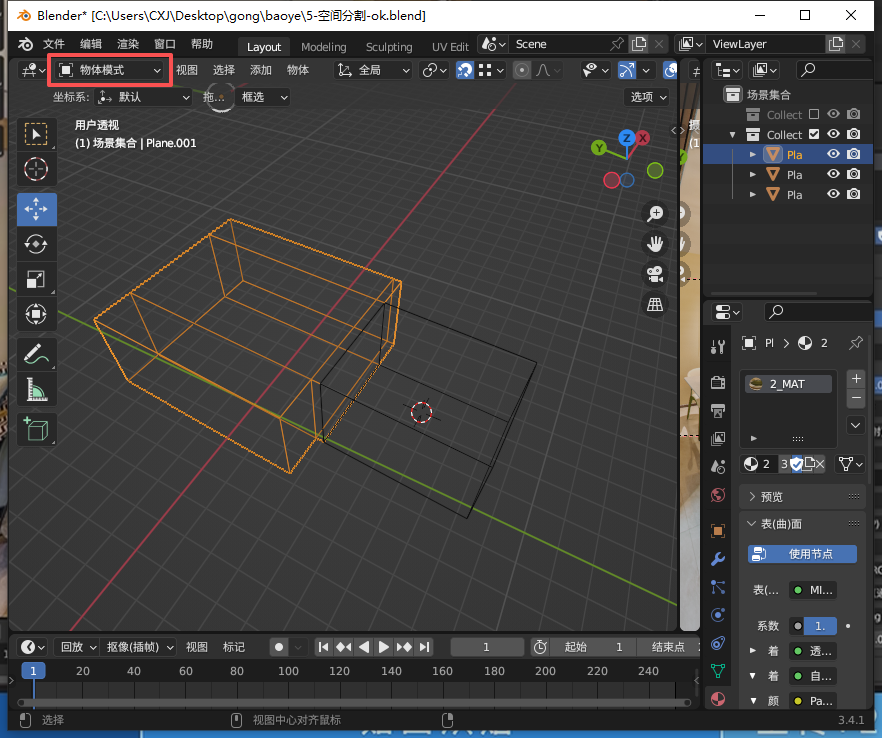
1.合并模型:物体模式下,关闭集合1显示,全选模型,右键合并。

2.编辑模式的面选择模式,用线框+实体显示更好观察,框出空间,可以用Shift加选,确定后“分离”-“选中项”。其它空间照此操作


1.物体模式下点击分割好的其中一个空间,再切换编辑模式可全选模型



2.UV质量可以4096,按同样方法设定所有空间的UV。


3.烘焙UV材质图


4.注意要在空间和节点同时选中状态下烘培才能起效。

5.保存烘焙成功的图片,JPG质量即可。


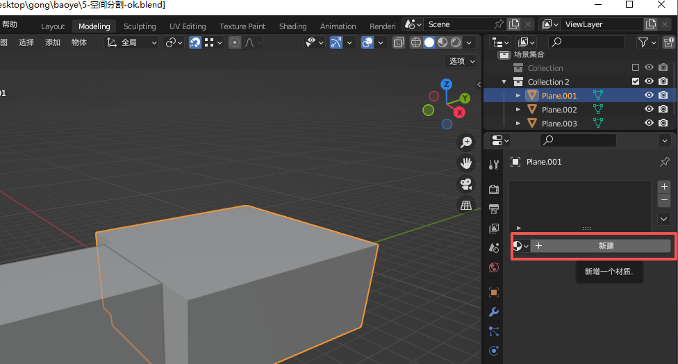
1.将烘焙出来的材质贴到模型上。物体模式下删除旧的材质。





2.按“z"快捷键调出“材质预览“。




我们在微信上24小时期待你的声音
解答本文疑问/技术咨询/运营咨询/技术建议/互联网交流